宫宇飞任龙源电力集团股份有限公司(以下简称“龙源电力”)董事长欧洲杯2024官网,王利强任龙源电力总司理。
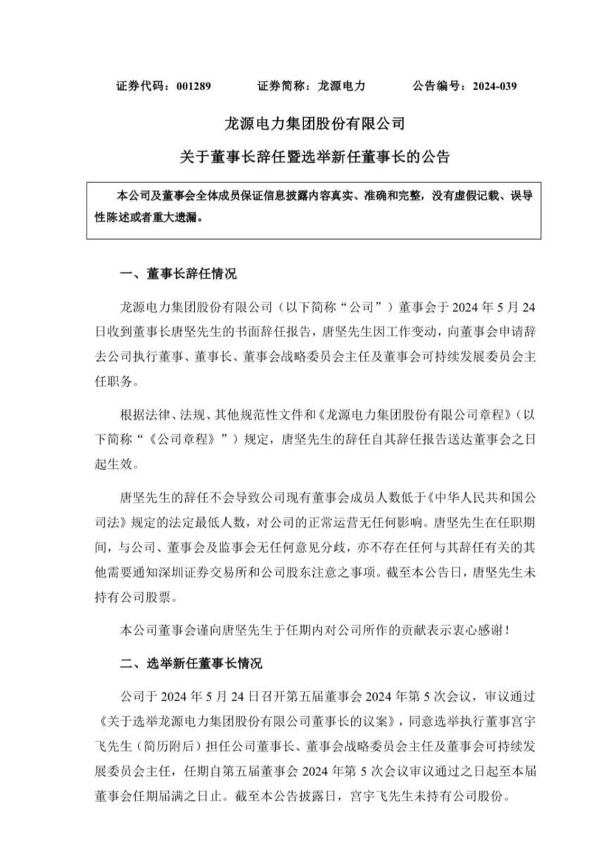
5月24日,龙源电力发布《对于董事长辞任暨选举新任董事长的公告》。公告称,公司董事会于5月24日收到董事长唐坚先生的书面辞任解说,唐坚先生因责任变动,向董事会央求辞去公司实施董事、董事长、董事会战术委员会主任及董事会可捏续发展委员会主任职务。
公告泄漏,公司于5月24日召开第五届董事会2024年第5次会议,审议通过《对于选举龙源电力集团股份有限公司董事长的议案》,容许选举实施董事宫宇飞先生担任公司董事长、董事会战术委员会主任及董事会可捏续发展委员会主任,任期自第五届董事会2024年第5次会议审议通过之日起至本届董事会任期届满之日止。



同日,龙源电力发布《第五届董事会2024年第5次会议有策画公告》。本次会议经审议,除通过《对于选举龙源电力集团股份有限公司董事长的议案》外,还通过《对于礼聘王利强先生为龙源电力集团股份有限公司总司理的议案》。经公司董事会提名委员会审核通过,董事会容许礼聘王利强先生为公司总司理,任期自本次会议审议通过起收效,直至第五届董事会任期届满之日止。
同期,本次会议也审议通过了《对于提名王利强先生担任龙源电力集团股份有限公司实施董事的议案》。经公司董事会提名委员会审核通过,董事会容许提名王利强先生担任公司第五届董事会实施董事和董事会战术委员会委员,任期自鼓吹大会选举王利强先生为实施董事之日起收效,直至第五届董事会任期届满为止。
官网信息泄漏,龙源电力建筑于1993年,那时附庸国度动力部,后历经电力部、国度电力公司、中国国电集团公司,现附庸于国度动力集团。2009年,龙源电力在香港主板告成上市,被誉为“中国新动力第一股”。2022年,龙源电力郑重在A股上市,成为国内首单H股新动力发电央企总结A股、首单五大发电集团新动力企业登陆A股成本阛阓、首单同步实施换股经受吞并、钞票出售和钞票购买技俩。
龙源电力是中国最早开导风电的专科化公司,最初开拓了我国海上、低风速、高海拔等风电边界。自2015年以来,捏续保捏寰球第一大风电运营商地位。现在,龙源电力已成为一家以开导运营新动力为主的大型详细性发电集团,领有风电、光伏、生物资、潮汐、地热和火电等电源技俩。
死心2023年底,龙源电力控股装机容量为35593.67兆瓦,其中风电控股装机容量27754.39兆瓦,火电控股装机容量1875.00兆瓦,光伏等其他可再活泼力控股装机容量5964.28兆瓦。
音信